2025年,山西医科大学第一医院精神卫生科刘莎教授团队持续围绕精神分裂症和抑郁症等发病机制、诊断标志物及治疗新方法开展了一系列深入研究,研究成果数量和质量再创新高,为精神疾病的精准诊疗提供了新思路与新证据。
一 外周血神经递质组学揭示早发精神分裂症诊断新标记
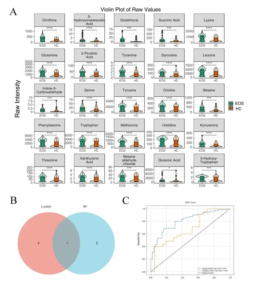
团队聚焦早发精神分裂症(EOS)患者的神经递质代谢特征,采用靶向代谢组学技术,系统分析了116名患者与70名健康对照的外周血神经递质谱,发现显著上调的25种神经递质,富集于甲硫氨酸、甘氨酸、谷氨酸代谢等关键通路,且基于特异表达的6种神经递质所构建的诊断模型具有较高的临床诊断效能,为EOS的无创诊断提供了潜在的生物标志物组合。相关成果发表于《Journal of Translational Medicine》(中科院2区,IF:7.5),第一作者为刘美琪硕士。

图1:A:EOS患者外周血中神经递质的表达情况;B-C:关键差异神经递质及诊断模型。
二 细胞外囊泡circRNA–miRNA–mRNA轴:首发精神分裂症的表观诊断体系
团队首次构建了精神分裂症患者血浆细胞外囊泡(EVs)中circRNA–miRNA–mRNA调控网络,通过高通量测序与实验验证,筛选出关键调控轴,并证实其诊断效能显著高于单一分子,且与临床症状评分相关。研究不仅揭示了EVs在精神分裂症病理过程中的重要作用,也为开发基于体液活检的多分子诊断模型提供了新方向。相关成果发表于《BMC Psychiatry》(中科院2区),第一作者为杜鑫哲讲师。

图2:首发精神分裂症新型诊断体系的构建
三 非结合胆红素:精神分裂症与双相障碍鉴别诊断的新指标
基于前期孟德尔随机化分析和临床证据,团队发现非结合胆红素(UCB)在精神分裂症患者中显著高于双相情感障碍患者。此外,经无抽搐电休克治疗(MECT)后精神分裂症患者UCB水平显著下降且与症状改善相关,提示UCB不仅可用于鉴别精神分裂症和双相情感障碍,也很可能参与了MECT的治疗机制。相关成果发表于《BMC Psychiatry》(中科院2区),第一作者为刘煌辉硕士。

图3.精神分裂症和双相情感障碍鉴别标志物UCB的发现
四 老年期抑郁症新靶点的发现与确认
团队通过多组学整合与生物信息学分析揭示了抑郁症的分子机制:确认GMPPB不仅为抑郁症风险基因,且在杏仁核和前扣带回皮层中通过糖基化修饰调控炎症反应,增加发病风险;筛选出老年期抑郁症相关ANK3、BIN1等核心基因,确认其富集于T细胞分化通路并伴随免疫失衡。相关成果发表于《Journal of Affective Disorder》和《Depression and anxiety》(中科院2区)等SCI杂志。

图4.抑郁症风险基因GMPPB的筛选与确认
此外,团队2025年在国内外多个影响力期刊分别发表综述、临床研究方案和专家共识等,共计14篇SCI和3篇中华核心,尤其是“早发型精神分裂症病理机制研究和临床干预技术应用”系列工作获批了2024年山西省科技进步二等奖。未来,团队将继续整合多学科思路,利用多组学技术,推动精神疾病临床和基础研究的融合,探索精神疾病精准化治疗路径,为患者带来更多希望。
供稿:精神卫生科 杜鑫哲 刘莎
制作:张文华
初审初校:刘志芬
复审复校:温晓丽
终审终校:程红
发布:董希秀